F-Artikel mit Lagerführung
Inhalt
Dieser Artikel beschreibt die Anlage und Verwendung eines lagergeführten F-Artikels.

Schaubild F-Artikel im Gesamtzusammenhang
Voraussetzungen
Firmengrundeinstellungen
Reiter AV/Fertigung
Option <Mengenbuchung: Automatische Abbuchung der Bauteile> aktivieren
==> dann werden bei der Mengenbuchung die untergeordneten Artikel (E und F) abgebucht
Reiter AV/Fertigung
Option <Kostenstellen zusammenfassen (Direkte Fertigung DZU)>
==> entscheidet, ob der Arbeitsplan des übergeordneten und der untergeordneten Arbeitsplans zusammengefasste werden soll
==> deaktivieren, wenn jeder F-Artikel für sich einen eigenen Arbeitsplan haben soll
Liefergrund (Stammdaten | Vertrieb | Liefergrund)
Im Liefergrund, der im Lieferschein angegeben wird, muss die Option <Abbuchen (lagergeführter Artikel)> aktiviert sein
Allgemeine Einstellungen im Artikelstamm
Für ein Endprodukt/Hauptbaugruppe
Bauteileart = Fertigung oder Baugruppe
Bestandsführung = Ja
Fertigungsauftrag = <interner Produktionsauftrag> oder <Kundenauftrag>
Für eine Unterbaugruppe (die im Endprodukt verwendet wird)
Bauteileart = Fertigung oder Baugruppe
Bestandsführung = Ja
Fertigungsauftrag = <Kundenauftrag>
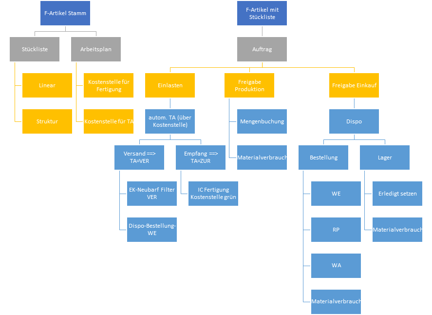
Reiter Technik | Stückliste
F-Artikel mit linearer Stückliste
alle untergeordneten Artikel liegen auf einer Ebene
die angegebenen Mengen sind für 1 Stück des Endprodukts/Hauptbaugruppe
hier können nur E-Artikel verwendet werden, sobald ein F-Artikel in der Stückliste verwendet werden soll, muss auf Struktur umgestellt werden
Beispiel F-ARTIKEL LINEAR
01 E-ARTIKEL (Material)
02 E-ARTIKEL (Material)
F-Artikel mit Strukturstückliste
es kann bis zu 9 Ebenen geben
die angegebenen Mengen sind für 1 Stück des Endprodukts/Hauptbaugruppe
Beispiel F-ARTIKEL STRUKTUR
0 F-ARTIKEL
10.0 F-ARTIKEL
10.10 F-ARTIKEL
10.10.1 E-ARTIKEL (Material)
10.10.2 E-ARTILEL (Material)
20.0 F-ARTIKEL
Wen ein F-Artikel in einer Stückliste eingefügt wird, NICHT auflösen. Die Auflösung findet erst bei der Anlage der Hauptbaugruppe in der Auftragsposition statt.
Die Stückliste der Hauptbaugruppe muss auf Struktur stehen, wenn sie aus weiteren F-Artikeln besteht.
Der Bedarfstyp der F-Artikel in der Stückliste muss auf <P> stehen
Positionsnummerierung falsch:
0 F-Artikel
10.0 E-Artikel
10.10 F-Artikel mit Struktur hier wird der F-Artikel nicht aufgelöst beim Übernehmen in die Auftragsposition
Positionsnummerierung richtig:
0 F-Artikel
10.0 E-Artikel
20.0 F-Artikel mit Struktur
Reiter Technik | Arbeitsplan
Anlage aller relevanten Kostenstellen zur Fertigung des Artikels
Für Kostenstellen, die zusätzlich im TA-Verwendungsstamm hinterlegt sind, entsteht beim Einlasten automatisch ein TA
Kalkulation
Wenn die Technik zuerst angelegt ist, können die Daten der Technik auf die Kalkulation übertragen werden.
Der Preis mit dem Teilkostenmerker aus dem Kalkulationsblatt wird in die Herstellkosten übertragen
Der Preis mit dem Vollkostenmerker aus dem Kalkulationsblatt wird in den VK-Preis übertragen
Der Kalk.-Preis muss manuell eingetragen werden, oder über die Werkzeugfunktion Pauschalermittlung | Artikelpreise pflegen
Ablauf
Kundenauftrag / interner Produktionsauftrag
Kurzablauf - im Kundenauftrag
Die Hauptbaugruppe wird als Kaufmännische Auftragsposition erfasst
Ist der Artikel ausreichend auf Lager
Es kann direkt ein Lieferschein gedruckt werden
Die Reservierung wird aufgelöst
Der Bestand am Lager wird reduziertIst der Artikel nicht ausreichend auf Lager, die Ampel schaltet auf GELB oder ROT, so erwartet PROFLEX. dass die Differenzmenge gefertigt wird, es muss also in irgendeiner Form eingelastet werden.
Kurzablauf - Produktion im Internen Produktionsauftrag
Beim Anlegen der kaufmännischen Auftragsposition entsteht eine L-Reservierung
Es wird automatisch eine neue Position im Produktionsauftrag angelegt mit der fehlenden Menge, oder eine bestehende ergänzt (wenn noch nicht eingelastet)
Hier entsteht keine weitere Reservierung
Im Kundenauftrag muss jetzt erst einmal nichts weiter gemacht werden.
Ein Wechsel in die Stückliste löst die Produktion im Kundenauftrag aus (Variante), sollte nicht gemacht werden.
Im Produktionsauftrag werden jetzt die Produktionsdaten der neu angelegten Zeile geladen
Die Stückliste der Hauptbaugruppe wird jetzt aufgelöst.
Es können Fehlmengen der Unterbaugruppen festgestellt werden, diese müssen manuell in einem weiteren Produktionsauftrag angelegt/eingelastet werden. ==> Hier entsteht eine Reservierung
Die Unterbaugruppe ist jetzt verfügbar (bestellte menge wird erhöht)
Sind alle Unterbaugruppen in der Produktion bestellt, kann die Hauptbaugruppe jetzt eingelastet werden
==> Die durch den Kundenauftrag entstandene L-Reservierung wir jetzt gesplittet in L und F
Damit ist die Hauptbaugruppe bestellt und verfügbar
Ist die Hauptbaugruppe produziert, erfolgt eine Mengenbuchung
Diese erhöht den Lagerbestand der Hauptbaugruppe und reduziert den Bestand der Unterbaugruppe
Die Reservierung der Unterbaugruppe wird aufgelöst
Der Lieferschein reduziert den Bestand der Hauptbaugruppe und löst deren Reservierung auf.
Kurzablauf - Produktion im Kundenauftrag
Beim Anlegen der kaufmännischen Auftragsposition entsteht eine F-Reservierung
Die Position wird eingelastet
Die Stückliste der Hauptbaugruppe wird jetzt aufgelöst
Was passiert beim Einlasten
Lohnscheine werden erstellt für die im Arbeitsplan hinterlegten Kostenstellen
Lohnschein = Nummer bestehend aus Auftragsposition und Kostenstelle
Für spezielle Kostenstellen wird ein Transportauftrag (TA) erzeugt (Kostenstelle muss in einer TA-Verwendung hinterlegt werden)
Eine Einkaufsfreigabe für E-Artikel in der Stückliste kann erfolgen
Schaubild für die Produktion im Produktionsauftrag
Artikelaufbau | ||
10.0 Hauptbaugruppe (Bestandsführung, Struktur, Interne Produktion) | ||
Kundenauftrag | Produktionsauftrag für Hauptbaugruppe | Produktionsauftrag für Unterbaugruppe |
(1) Position anlegen --> Hauptbaugruppe wird reserviert | ||
(2) Produktionszeile wird automatisch angelegt, wenn Fehlmenge vorhanden | ||
(3) Produktionswerte laden | ||
(4) Prüfen Netto/Mehrbedarf | ||
(5) Produktionszeile manuell anlegen, wenn Fehlmenge vorhanden | ||
(6) einlasten --> bestellt und verfügbar | ||
(7) Menge neu ermitteln --> Netto ist jetzt 0 | ||
(8) einlasten --> bestellt und verfügbar Unterbaugruppe wird reserviert | ||
(9) Menge neu ermitteln --> Netto ist jetzt 0 | ||
Mengenbuchungen | für Hauptbaugruppe | für Unterbaugruppe |
Istbestand im Lager wird erhöht | Istbestand im Lager wird erhöht | |
Istbestand im Lager für Unterbaugruppe wird automatisch reduziert | ||
Reservierung für Unterbaugruppe wird aufgelöst | ||
Lieferschein | für Hauptbaugruppe | |
Istbestand im Lager für Hauptbaugruppe wird automatisch reduziert | ||
Reservierung für Hauptbaugruppe wird aufgelöst | ||
Ein Beispiel mit Zahlen
Anzahl | Absolut | Auf Lager | Netto | Mindestbestand =Mehrbedarf | |
|---|---|---|---|---|---|
Hauptbaugruppe (F-Artikel) | 2 | 2 | 0 | 2 | |
E-Artikel | 2 | 4 | |||
Unterbaugruppe 1 (F-Artikel) | 2 | 4 | 1000 | 0 | |
E-Artikel | 3 | 12 | |||
E-Artikel | 3 | 12 | |||
Unterbaugruppe 2 (F-Artikel) | 2 | 4 | 0 | 4 | 1000 |
E-Artikel | 3 | 12 | |||
E-Artikel | 3 | 12 |
Einstellung Hauptbaugruppe:
Produktion über internen Produktionsauftrag
Ebene: Auftragsposition ==> wird automatisch beim Einlasten angelegt
Einstellung Unterbaugruppe 1 und Unterbaugruppe 2:
Produktion über Kundenauftrag
Ebene: Stücklistenposition ==> muss manuell in einem internen Produktionsauftrag angelegt werden
Die Unterbaugruppe 1 ist mit 1000 auf Lager, daher muss sie nicht produziert werden.
Für den Auftrag wird die Auftragsmenge (4 Stück) reserviert.
Bei der Zubuchung der Hauptbaugruppe wird der Bestand der Unterbaugruppe 1 reduziert und die entsprechende Reservierung aufgelöst.
Die Unterbaugruppe 2 hat keinen Lagerbestand, daher muss sie produziert werden.
Die Produktion der Unterbaugruppe 2 läuft über den Kundenauftrag, nicht über einen internen Produktionsauftrag.
Wenn der Artikel im Stamm einen Mindestbestand hinterlegt hat, wird dieser als Mehrbedarf mit produziert.
Für den Auftrag wird die Auftragsmenge (4 Stück) reserviert.
Bei der Zubuchung der Unterbaugruppe 2 (1004 Stück) wird der Bestand der Unterbaugruppe 2 um 1004 erhöht. Für den nächsten Auftrag stehen 1000 zur Verfügung.
Bei der Zubuchung der Hauptbaugruppe wird der Bestand der Unterbaugruppe 2 reduziert und die entsprechende Reservierung aufgelöst.
Soll die Unterbaugruppe in einem eigenen Produktionsauftrag produziert werden, dann muss dafür Sorge getragen werden, dass ausreichend Bestand bei der Erfassung des Auftrag über die Hauptbaugruppe vorhanden ist (Beispiel Unterbaugruppe 1)
Mehrbedarf
Mehrbedarf kann durch eine Mindestproduktionsmenge oder einen Mindestbestand im Artikelstamm entstehen.
Der Mehrbedarf schleust sich auf die Kinder in der Stückliste durch.
Hier muss auf die Ebenen geachtet werden, am besten man betrachtet die Stückliste über den Stücklistenbaum.
Produktion
Durch das Einlasten der jeweiligen Auftragsposition werden Lohnscheine für die Fertigung erzeugt.
Besonderheiten bei Lohnscheinen
Hat ein F-Artikel in einer Stückliste keinen eigenen Arbeitsplan, wird dieser Artikel auf den Lohnschein des Hauptartikels gepackt. Bei der Mengenbuchung über die Auftragszeit werden alle Teile mit dieser Menge gebucht, die auf dem Lohnschein stehen.
Will man das nicht, gibt es drei Möglichkeiten:
Möglichkeit 1: der F-Artikel in der Stückliste bekommt einen Arbeitsplan
Möglichkeit 2: die Menge wird getrennt von der Auftragszeit über die Mengenbuchung gebucht, dabei kann dann gezielt nur der Hauptartikel bebucht werden
Möglichkeit 3: Im Einlastungsartenstamm wird ein Default-Arbeitsplan hinterlegt, der beim Einlasten dem F-Artikel ohne Arbeitsplan zugeordnet wird
Auftragszeiten
Über diese Lohnscheine werden die Auftragszeiten gebucht.
Hier kann auch die Menge gebucht werden.
Mengenbuchung
Wird eine Hauptbaugruppe über die Mengenbuchung zugebucht, wird der Lagerbestand der Hauptbaugruppe erhöht.
Bei entsprechender Firmengrundeinstellung werden dabei auch die Unterbaugruppen abgebucht, die Physikalischen Bestände der Unterbaugruppe reduziert und die Reservierung aufgelöst.
Für E-Artikel wird ein Warenausgang gebucht.
Erfüllt die gebuchte Menge die Sollmenge auf der Kostenstelle, so wird diese im InfoCenter Fertigung Grün.
Werden weniger Teile produziert, als Teile in der Produktion bestellt, kann die offene Menge über rechte Maustaste <Buchen Bauteil | Erledigtkennzeichen umsetzen> ausgebucht werden.
Zu-/Abbuchungen in den einzelnen Ebenen
Ebene 1
Ebene 2
Ebene 3
Wird Ebene 1 zugebucht, wird Ebene 2 abgebucht, NICHT Ebene 3.
Ist Ebene 2 nicht ausreichend vorhanden, erscheint ein Hinweis im Fehlerprotokoll.
Wird Ebene 2 jetzt zugebucht, so wird gleichsam die Abbuchung von oben (Buchung Ebene 1) nachgeholt.
Ebene 3 wird abgebucht, wenn Ebene 2 zugebucht wird.
Mengenbuchung mit Struktur
Will man nicht nur die Hauptbaugruppe sehen, sondern auch die Unterbaugruppen (alle Ebenen), muss in der Mengenbuchung mit folgender Einstellung gearbeitet werden:

Einkauf
Neubedarf Material
Durch die Einkaufsfreigabe beim Einlasten der Baugruppen wird ein Materialneubedarf zur Disposition übergeben.
Durch die Disposition entsteht eine EK-Bedarfsliste
Ergibt der manuelle Lagerabgleich, dass der E-Artikel ausreichend vorhanden ist:
Die Disposition wird auf Erledigt gesetzt mit der Option <Materialverbrauch schreiben>
Ergibt der manuelle Lagerabgleich, dass der E-Artikel nicht ausreichend vorhanden ist:
Eine Bestellung wird erstellt
Wareneingang wird gebucht (WE)
Der Lagerbestand wird Bestandsartikeln dabei erhöht
Der Warenausgang bei Bestandsartikeln reduziert den Bestand und schreibt den Materialverbrauch
Die Rechnungsprüfung bei nicht Bestandsartikeln schreibt den Materialverbrauch
Neubedarf Fremdleistung
Durch das Einlasten mit automatischer TA-Erstellung entsteht ein Neubedarf für Fremdleistungen.
Die automatische TA-Erstellung wird ausgelöst durch:
- Eintrag einer Fertigungskostenstelle im TE-Verwendungenstamm
- Diese eingetragene Kostenstelle muss im verwendeten Arbeitsplan angegeben sein.
Der TA wird VERsendet, dann wird die passende Fremdleistung beim Lieferanten bestellt
Der TA wird empfangen und ist dann als ZURück gekennzeichnet
Baugleiche Teile
Es gibt F-Artikel, die Baugleich sind, sich aber in der Benennung unterscheiden. Beide können im Kundenauftrag vorkommen, auf Lager liegt nur einer der beide Artikel.
Schematische Darstellung der Ablauffolge (von links nach rechts) in PROFLEX:
Artikel | FM 80 | FM 60 |
Bestandsführung | Ja (muss) | Ja |
Stückliste im Artikel | Struktur - FM 60 - 5 Stück | |
Arbeitsplan im Artikel | Kostenstelle Verpacken | |
Lagerkonto | ist 0 | ist 200 |
Auftrag | 3 Stück - FM80 | |
Lagerkonto | ist 0 | ist 200 |
Einlasten | Produktionsdaten | |
Lagerkonto | ist 0 | ist 200 |
Mengenbuchung | auf Lohnschein Verpackung | Abbuchung erfolgt |
Lagerkonto | ist 3 | ist 185 |
Lieferschein | 3 Stück FM 80 | |
Lagerkonto | ist 0 | ist 185 |
Was unbedingt beachtet werden muss
WORKFLOW EINLASTEN
Sobald ein Lagergeführter F-Artikel in der Auftragsposition erfasst wird, findet eine Bestandsprüfung statt.
Diese ermittelt 3 Zustände: ROT GELB GRÜN
Wenn die Ampel auf ROT oder GELB steht, bedeutet das, dass nicht ausreichender Bestand verfügbar ist. Es muss eingelastet werden.
Maßgeblich ist hier die Kennzahl verfügbar im Lagerkonto, nicht die Physikalische Menge (Istbestand).
Folgendes Beispiel soll veranschaulichen:
Lagerkonto: | |
physikalisch | 100 |
in Produktion / Bestellt | 0 |
reserviert | 80 |
verfügbar | 20 |
Auftrag: | |
neue Auftragsposition | 60 |
ergibt Neubedarf | 40, diese müssen eingelastet werden |
Problem:
Wenn man jetzt fälschlicherweise denkt, man hat ja 100 auf Lager und kann einfach einen Lieferschein schreiben, dann führt das zu Inkonsistenzen in den Abläufen.
Es kann sein, dass es bei diesem Lieferschein noch zu keinem Fehler/Hinweis kommt, aber spätestens der nächste Auftrag macht Probleme.
Je nach Einstellung im Artikelstamm (Produktion über Kundenauftrag oder Produktionsauftrag) muss die Kundenauftragsposition eingelastet werden, oder die automatisch hinzugefügte Menge im Produktionsauftrag.
Wird beispielsweise der Lagerbestand einfach manuell erhöht durchbricht dies die Prozesskette.
WORKFLOW EINLASTEN vor LIEFERSCHEIN
Dieses Einlasten muss vor dem Schreiben des Lieferscheins geschehen.
Fehler/Hinweise für automatische Buchungen erscheinen
im InfoCenter Lieferscheine
in den Mengenbuchungen
Fehler/Hinweise werden dann erzeugt
wenn bei der Erstellung eines Lieferscheins eine Fehlmenge entsteht
weil nicht eingelastet wurde (obwohl ROT oder GELB
weil der Lieferschein vor dem Einlasten geschrieben wurde
weil keine Mengenbuchung erfolgte
bei der Mengenbuchung (+) eine Unterbaugruppe nicht abgebucht werden kann (-)
weil WE fehlt bei Einkaufsartikeln
weil Mengenbuchung für die Unterbaugruppe fehlt
Die Fehler/Hinweise lösen sich in der Regel von alleine auf, wenn die fehlende Aktion durchgeführt wird.
Neben dem Fehlertext wird die Maßnahme vorgeschlagen, die dann auch direkt vom Sachbearbeiter durchgeführt werden kann.
2 Regelwerke in Kurzform für die Abhandlung der lagergeführten F-Artikel im Kundenauftrag
Wird bei der Anlage der Auftragsposition diese ROT oder GELB , ist das ein Zeichen dafür, dass nicht ausreichend Menge verfügbar ist. Es muss gehandelt werden.
Artikel wird im Kundenauftrag produziert:
Wird bei der Anlage der Auftragsposition diese ROT oder GELB , muss diese Positionen eingelastet werden - VOR allen andern Aktionen z.B. Lieferschein erstellen
Artikel wird in einem internen Produktionsauftrag produziert:
Wird bei der Anlage der Auftragsposition diese ROT oder GELB , sollte diese wieder gelöscht werden und sofort der Produktionsauftrag erhöht und eingelastet werden. Damit erhöht sich die bestellte und auch die verfügbare Menge im Lager.
Danach kann die Position im Kundenauftrag wieder angelegt werden. Sie wird dann GRÜN.
Das Lagerkonto kann nicht ordnungsgemäß gebucht werden, wenn
zum Zeitpunkt der Mengenbuchung der Produktionssatz fehlt (BDE_PROD)
zum Zeitpunkt des Lieferschein Schreibens die Reservierung aufgelöst ist